Submarine Drone
Exploratory design of an autonomous drone capable of being launched and recoveredy by a submarine.

Project Overview
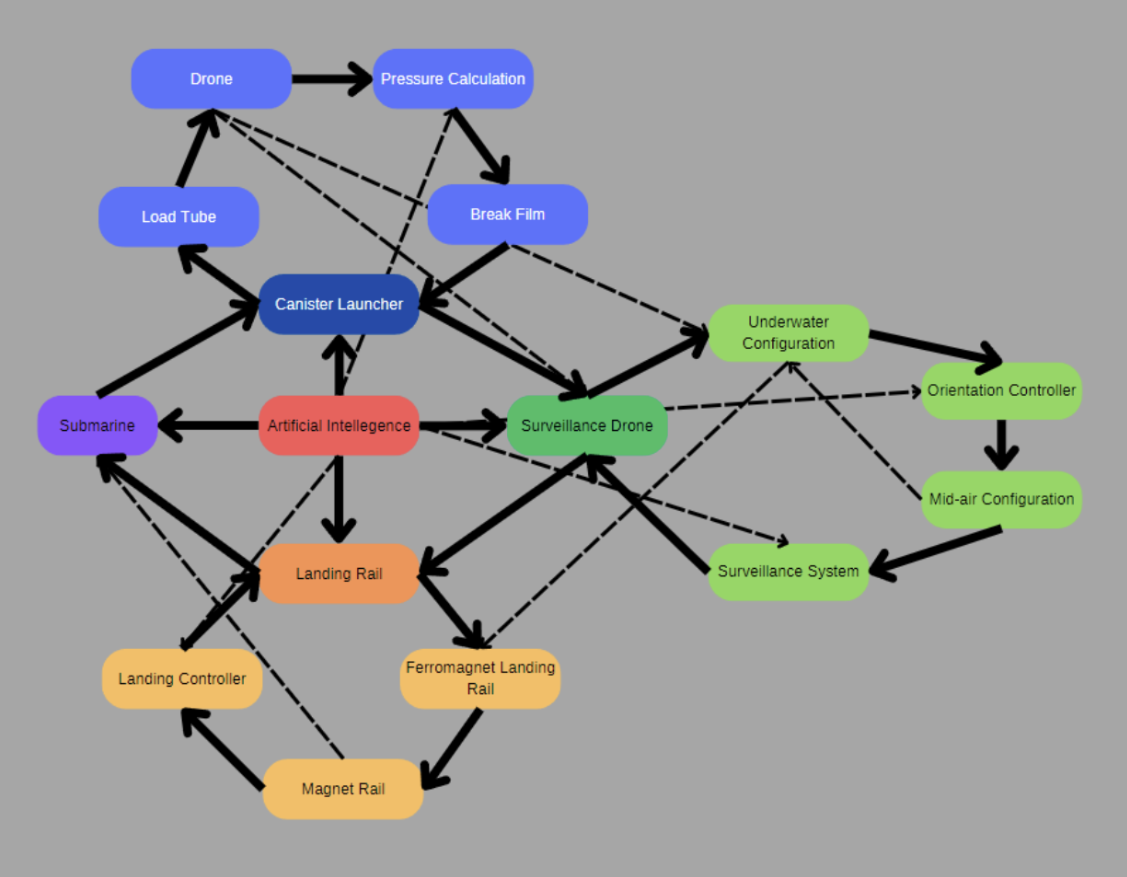
Our capstone project focused on developing an Advanced Drone Delivery and Recovery Method (ADDRM) for submarines. The goal was to enable mid-mission resupply and aerial surveillance from underwater vessels, addressing limitations in submarine endurance and versatility.
Approach & Solution
We designed a system integrating an aerial drone with a submarine-based canister launcher, using electromagnetic damping for smooth recovery. The drone is capable of mid-mission launch, surveillance, and re-docking, with AI guiding precise movements and minimizing mechanical wear.
Outcome & Results
We successfully filed a provisional patent for the ADDRM system and validated key functionalities through prototyping. Testing confirmed the feasibility of the canister launch, and drone foldability, laying the groundwork for further development.
Project Report
The report is the U.S. Patent Application No.: 63/611,870 and covers the conceptual design, development process, and testing outcomes of the ADDRM system. It details the innovative approach to integrating aerial drones with submarine-based launch and recovery methods.
Project Details
Project Gallery



